- Présentation
- Arbre Maltais de Gérald DARMANIN
- Suite de l'Arbre Maltais de Gérald DARMANIN
- Sources et annexes
Sources et annexes
Sources
- Archives de Malte
- Geneanet
- Geneanum
- Geneastar
- Illustrations : Photothèque Geneanum et Google-images
- Livre de “Tout Politique 2022”
- MARCONNET Danielle : Certificats
- MyHeritage

Port de Bizerte
Michel CHOINE (1952-Contemporain)
Annexe A : Gérald DARMANIN dans Geneastar

https://www.geneastar.org/celebrite/darmaninger/gerald-darmanin
Annexe B :
Gérald DARMANIN dans“Le Tout Politique 2022” de Jean-Louis BEAUCARNOT





Annexe C : Fiche Wikipédia
https://fr.wikipedia.org/wiki/G%C3%A9rald_Darmanin
Capture au 16-01-2023

Annexe D : Actes de Baptêmes & Mariages
1. Mariage de Aloysio CARUANA et Anna VASSALLO le 28-01-1872 à Mdina
Source : MMML1075 - A.P. Mdina Mat. 08 1865-1883 – Image 69

2. Baptême de Carmela CARUANA le 06-09-1874 à Mdina
Source : MMML1089 - A.P. Mdina Bap. 10 1861-1877 – Image 273

3. Mariage de Spiridione DARMANIN et Carmela CARUANA
Le 26-06-1893 à La Goulette


Canal de La Goulette
Louis CAVASINO
(1929-2021)
4. Acte de Sépulture de Anna VASSALLO le 13-07-1919 à Bizerte
5. Acte de Sépulture de Ludovico/Aloisio CARUANA le 30-05-1931 à Bizerte

Annexe E : La Patronyme DARMANIN

L’acte le plus ancien concernant un DARMANIN, dans la base Geneanum, est le CM de Giovanni DARMANIN et Margarita FARRUGIA en 1532.
E.1. Palmarès des Patronymes par Joële PAWELCZYK
https://www.geneanum.com/malte/documents/genealogie/patronymes-maltais.html
E.2. The Surnames of the Maltese Islands par Mario CASSAR
Mario CASAR nous donne 2 versions sur la signification du Patronyme :
« Désigne un soldat appartenant à une armée chargée de la défense des points stratégiques et des biens ruraux inaliénables ».
ou
« famille originaire du village de Hal Manin, entre Qrendi et Mqabba »
Dans tous les cas, le patronyme DARMANIN est typiquement maltais.
|
|
|
E.3. The Origin of the ‘Maltese’ Surnames
Godfrey WETTINGER
https://vassallohistory.wordpress.com/vassallo/the-origin-of-the-maltese-surnames/
Les noms de famille ethniques qui ont commencé par être des surnoms comprennent Armenia et Darmanin, Alban, Albanu et Albanisi, Calabru, Caschun (Gascon), Causiri (Cosyra, Pantelleria), Cuzin (Syracuse), Urdub ou Corduba (Cordoue), Ferriolu, Gaudixi et Gaudixanu, aujourd'hui Gauci (Gozitan), Grech, Harabi, (A)laman, Lumbardu, Luuki et Lukisi (Lucchese), Majurkino, Malf ou Melfi, Maltisi, Navarru, Pisani, Ponzu, Pullichinu, Ragonisi, Santurinu, Sardu, Savoye, Scavuni, Spanu, Turentinu, Xiruntan (Florentin), Vinicianu (mais Bindiki a survécu comme nom de famille jusqu'en 1417). Certains ne sont pas répertoriés comme ayant atteint le statut de nom de famille : Masri, Ginui, Sindiwa, Cerkes, Tartarni. Les noms ethniques probables sont Curmi et Dingli, le premier faisant peut-être référence à la Crimée, le second à Dongola, au sud de la mer Rouge. Ces deux noms semblent tirés par les cheveux. Certains considéreraient Azzopardi comme un nom ethnique, l'associant au mot Sephardic qui désigne un juif oriental, mais l'existence séparée d'Accio et de Pardo en tant que noms de famille au XIIe siècle incite à la prudence avant de tirer des conclusions prématurées.
(traduction DeepL)

“Marsamxett Harbour, La Valette” par Luigi Maria GALEA
E.4. Origine et Popularité par Geneanet
Étymologie
Darmanin : Ou Darmani. Palmarès des Patronymes dans
Nom maltais le plus souvent arrivé en France via l'Algérie ou la Tunisie. Sens incertain. Plusieurs des arbres publiés sur Geneanet le mentionnent accompagné de prénoms italiens. Un site internet le rattache à Manin, ancien hameau maltais. Un lien avec l'arabe "dahmân" (voir Dahmoune) paraît également envisageable."
Fréquence du patronyme
Répartition géographique des 2 937 porteurs du nom DARMANIN présents sur Geneanet.

Annexe F : Premiers Maltais de Tunisie
Hatem BOURIAL, 25 Septembre 2016

La première colonie maltaise en Tunisie a vu le jour au début du dix-neuvième siècle.
Autour de 1823, Malte était surpeuplée et peu de ressources existaient dans l'île. Cette situation poussa les habitants de l'archipel maltais à initier un mouvement d'émigration vers les côtes africaines voisines, notamment vers la Tunisie et l'Algérie.
C'est entre 1830 et 1860 que plusieurs vagues de Maltais vinrent renforcer un petit noyau initial qui comprenait quelques centaines de personnes. En trois décennies, les Maltais seront plusieurs milliers et s'installeront surtout à Sfax et Tunis.
Leur langue très proche de l'arabe et leur capacité au travail d'agriculture et de pêche facilitèrent leur insertion. Aussi nombreux que les Italiens, les Maltais en Tunisie seront 4000 en 1850, 5000 en 1860 et près de 7000 en 1880.
Ces sujets britanniques étaient ainsi juste avant l'établissement du Protectorat français au nombre de 6135 à Tunis et 430 à La Goulette, selon des auteurs de l'époque.
Annexe G : Mes Odyssées en Méditerranée
Alfonso CAMPISI, le 04-06-2023
https://lapresse.tn/160263/mes-odysses-en-mediterranee-la-communaute-maltaise-de-sousse/

Au cours du XIXe siècle, la migration maltaise en Afrique du Nord a été un trait saillant de l’histoire de Malte. Ensemble, avec l’Algérie, la Tunisie allait devenir la résidence de plusieurs milliers de Maltais. Sur les 40.000 Maltais qui ont émigré en 1891 depuis l’île de Malte, 14.677 se sont installés en Algérie, tandis que 11.706 sont partis en Tunisie. En 1891, le nombre d’écoliers d’origine maltaise fréquentant les écoles tunisiennes était de 1394. Dans «Histoire de la Tunisie : les temps modernes» des auteurs Guellouz/Masmoudi/Smida on peut lire :
«De 1885 à 1890, le budget de la Direction de l’Enseignement Public passe de 120 mille à 530 mille francs. Le nombre d’écoles où le français est la langue principale passe de 24 à 83, dont 4 établissements d’enseignement secondaire. La population scolaire qui était au nombre de 4.390 élèves en 1885 compte 10.900 élèves en 1891 dont :
- Français 1.494
- Italiens 1.730
- Maltais 1.394
- Tunisiens musulmans 2.471
- Tunisiens israélites 3.733
La plus ancienne colonie maltaise de Tunisie se trouvait à Porto Farina ou Ghar el Melh. En 1840, il y avait 114 Maltais occupés dans la production des pommes de terre. Le nombre des Maltais a progressivement augmenté et en 1853, la première église catholique verra le jour».
Selon Jean Ganiage, la plupart des Européens vivant à Tunis étaient des Siciliens et des Maltais «que la misère et le manque de travail avaient chassés de Malte et de Sicile».
Jean Ganiage affirme : «Il semblerait qu’en 1860, il y avait environ 6.000 à 7.000 Maltais vivant à Tunis, même si en 1870, le nombre d’Italiens et de Siciliens en particulier avait dépassé celui des Maltais».
Avant de continuer, j’aimerais bien pouvoir ouvrir une parenthèse.
Il faut savoir qu’en 1860, l’île de Malte s’était transformée en une sorte d’extension de l’Italie voisine, un pays avec lequel Malte a maintenu des contacts très étroits dans divers domaines pendant plusieurs siècles. L’accueil manifesté par les Maltais à l’égard des nombreux exilés italiens du Risorgimento, comme Francesco Crispi, Guglielmo Finotti, Raffaele Poerio, Gabriele Rossetti, Michele Carascosa… en est la preuve. Les activités journalistiques et littéraires de ces exilés, toujours inspirées par les idéaux du Risorgimento, ont beaucoup influencé la conscience maltaise, finalement prête elle aussi à s’engager dans une lutte en faveur de ses droits nationaux. Il faut savoir que la reconnaissance du maltais comme langue de culture, le développement rapide d’une littérature en maltais et la naissance des premiers groupes politiques sont des aspects de l’influence de l’esprit du Risorgimento sur Malte.
Guglielmo Finotti, originaire de la ville italienne de Ferrara, exilé du Risorgimento, après avoir séjourné quatre ans en Tunisie, s’installa à Malte et fonda «Il Corriere mercantile di Malta» et «L’educatore».
Finotti écrit :
«Le nombre de Chrétiens établis dans la Régence de Tunis est de 15.000. Ils habitent uniquement les villes côtières, rarement les villes de l’intérieur. Les Maltais forment le contingent le plus important. Ils sont essentiellement des ouvriers. Les maisons commerciales sont presque toutes sardes ou françaises. Des produits de tout genre sont exportés et/ou importés de Tunisie, parmi ces produits, on peut retrouver des tissus anglais et suisses en provenance de Malte et de Livourne. Le savon de Sousse, de grande qualité, très connu et apprécié par les Livournais, est expédié depuis Tunis en Toscane. Les Livournais travaillent le savon pour en augmenter le volume et le poids, tout en sachant pertinemment que la qualité du produit ne sera plus la même».
Finotti affirme que «les migrants maltais ont un rôle très important dans toutes les activités commerciales des villes côtières tunisiennes. En effet, la ville de Sousse comme d’autres villes de la côte assurent le commerce du savon, monopole des Maltais. Des navires de 8 à 16 tonnes, appelés « speronara » arrivent au port de Tunis depuis l’île de Malte pour décharger le précieux produit.
La ville de Sousse, selon Edmond Pellyssier de Reynaud, officier, historien et diplomate français (1798-1858) comptait 7.000 habitants. Vingt ans plus tard en 1862, Victor Guérin (1821-1890), universitaire français, archéologue et géographe, écrit que la population de Sousse avait augmenté, passant à 7.600 habitants, dont 600 de religion chrétienne. En 1836, l’église catholique de Sousse verra le jour.
A cette communauté chrétienne, s’ajoutait une communauté juive et les deux habitaient principalement la partie inférieure de la médina de Sousse, appelée «quartier franc», situé plus exactement entre Ksar Ribat et la grande mosquée.
À l’époque, les Maltais n’avaient pas le droit de devenir propriétaires de leur logement, ça sera grâce à Sir Richard Wood, que suite à une demande adressée au Bey de Tunis, tous les étrangers seront autorisés à devenir propriétaires de leur logement. C’est ainsi qu’environ 500 familles maltaises devinrent propriétaires de leurs maisons entre Sfax, Sousse et Tunis.
Avec l’arrivée du Protectorat français en Tunisie en 1881, les Maltais commencent à participer à la vie politique du pays. En 1883-1984, on peut retrouver deux Maltais élus dans les conseils municipaux du Kram et de Sousse.*
* «Maltese migration in Tunisian coastal towns (1836-1844)» Arnold Cassola

Le Port de La Goulette, par Louis CAVASINO (1929-2021)
Annexe H : Livres sur les Maltais de Tunisie
Les livres sur la Colonie Maltaise sont nombreux. Au-delà des 4 ouvrages présentés ci-dessous, on peut aussi retenir :
“Les Oies sauvages” de Geneviève GOUSSAUD-FALGAS
“La Belle Génoise” de Marie-Thérèse BUHAGIAR
|
|
|
|
|
|
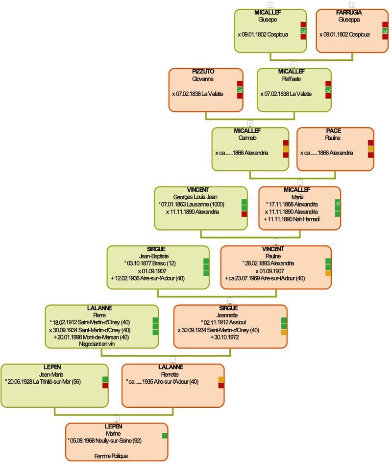
Annexe I : Marine LE PEN a aussi des racines Maltaises
https://www.geneastar.org/celebrite/lepenm/marine-le-pen

|

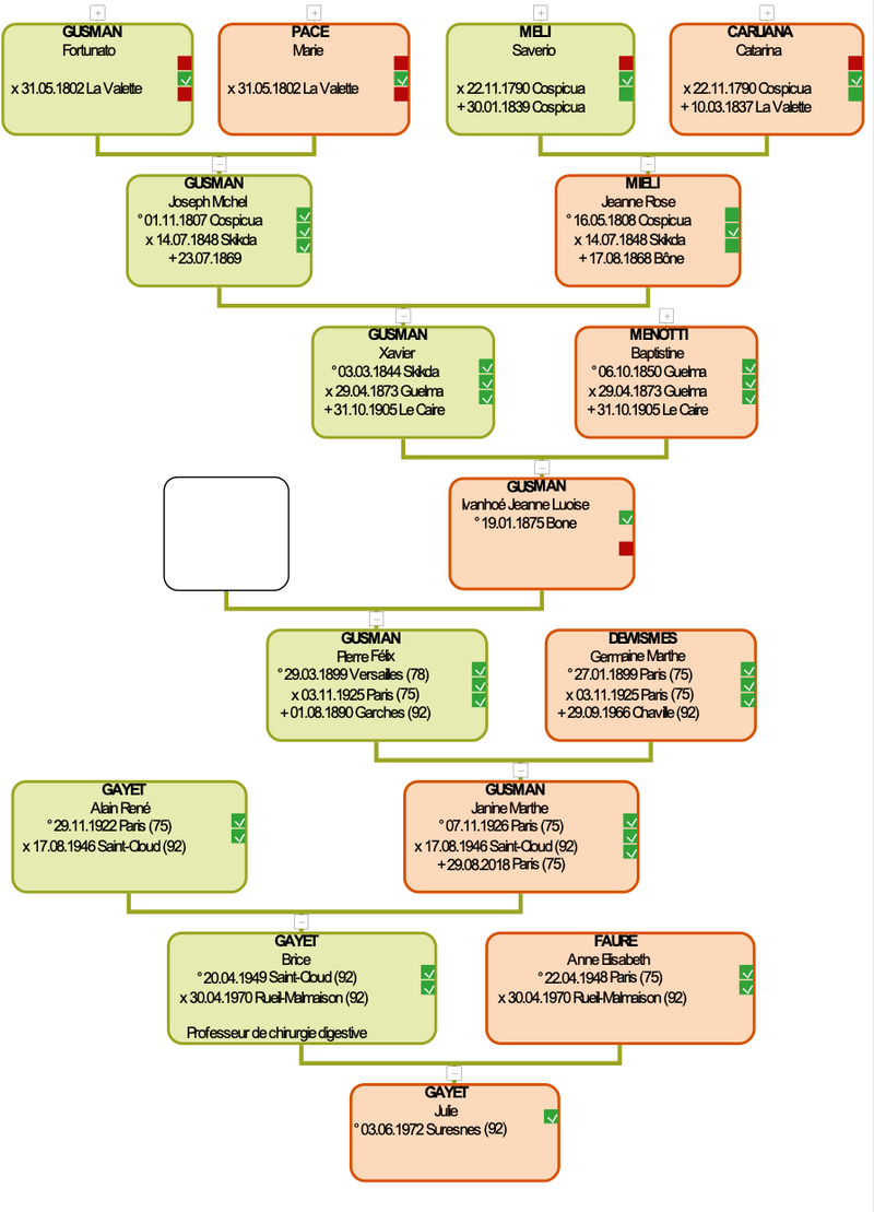
Annexe J : Julie GAYET a aussi des racines Maltaises
https://www.geneastar.org/celebrite/gayetj/julie-gayet








